新2
主页
新闻快讯
部门简介
体育教学
校园体育
师资力量
场馆场地
健康测试
体育运动委员会
宣传栏
体育教学
当前位置:
主页
->
体育教学
-> 正文
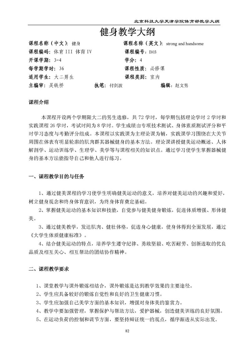
健身教学大纲
发布日期:2024-09-19 点击量:
上一条:
篮球教学大纲
下一条:
踏板操形体瑜伽课教学大纲
版权所有:©新2 体育部
地址:天津市宝坻区京津新城珠江北环东路1号
主页
新闻快讯
部门简介
体育教学
校园体育
师资力量
场馆场地
健康测试
体育运动委员会
宣传栏